+【招生訊息】110學年度本系碩士在職專班招生簡章
110學年度碩士班暨碩士在職專班招生簡章
~本簡章無販售紙本,請自行於網頁查閱列印~
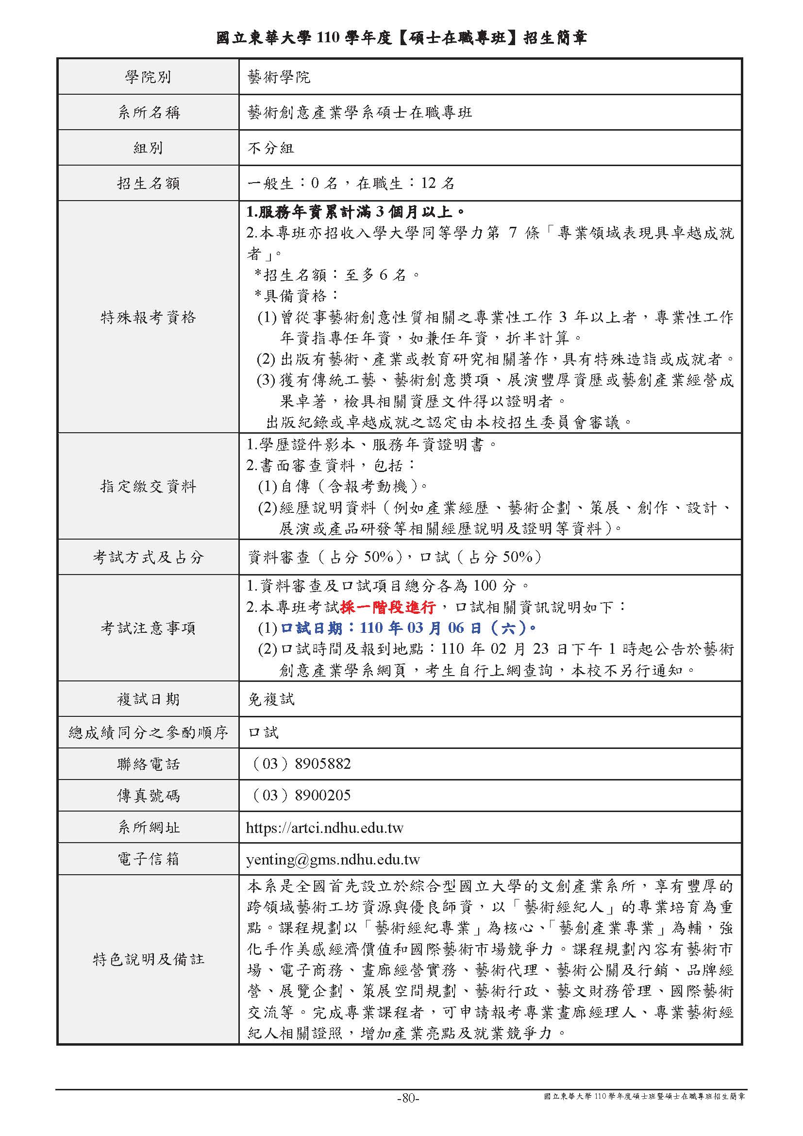
藝術創意產業學系碩士在職專班
招生名額:12名
※110 學年度同等學力第6 條及第7 條報考資格審查收件日期(以國內郵戳為憑,
請以限時掛號郵寄):
109 年12 月08 日(二)起至109 年12 月15 日(二)止
招生重要日程表
◎初試索取繳費帳號起迄時間:
109年12月24日(四)上午9時起至110年01月14日(四)下午3時止
◎網路報名日期:
109年12月24日(四)上午9時起至110年01月14日(四)下午4時止
◎郵寄備審資料起迄時間:
109年12月24日(四)起至110年01月14日(四)止
◎中低收入戶及低收入戶考生申請報名費減免注意事項:
▶線上申請(含線上上傳證明文件)起迄時間:
109年12月08日(二)上午9時至109年12月15日(二)下午4時
▶線上查詢審核結果並完成索取繳費帳號:
109年12月24日(四)上午9時至110年01月14日(四)下午3時
